• Ag亚洲集团

    代码 002434
    EN imgWeChat
    img
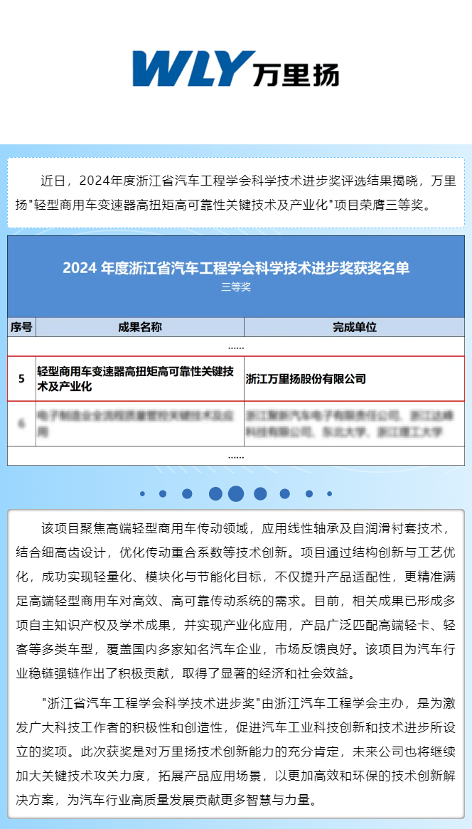
    Ag亚洲集团一项目荣获浙江省汽车工程学会科学技术进步奖
    发布日期:2025/08/20 浏览量:2152 来源:
    分享:
    上一篇:臻情交流 聚赢未来|陕汽重卡南京营销区走进Ag亚洲集团下一篇:智慧星系列再添新成员!Ag亚洲集团10AS140试制成功 返回